联系我们:0755-83766766 /info@welissom.com
加入本站
网站地图
首页
首页
产品介绍
示波器
频谱分析仪
网络分析仪
蓝牙/wifi测试仪
数据采集器/波形发生器
手机综测仪
Ellisys/协议分析仪
chroma电源系列
信号源/信号发生器
红外热成像仪
电子负载
万用表/电源/源表
其他仪器设备
思博伦Sprient测试仪
设备租赁
设备维修
资讯中心
公司资讯
行业资讯
关于我们
公司介绍
公司资质
联系我们
产品中心
示波器
泰克Tektronix
罗德与施瓦茨R&S
是德科技Keysight
频谱分析仪
罗德与施瓦茨R&S
是德科技Keysight
网络分析仪
罗德与施瓦茨R&S
是德科技Keysight
蓝牙/wifi测试仪
波形发生器/数据采集器
手机综测仪
思博伦Spirent测试仪
chroma电源系列
信号源/信号发生器
红外热像仪
电子负载
万用表/电源/源表
Ellisys/协议分析仪
其他仪器设备
新闻动态
协议分析仪需要具备哪些条件才能
协议分析仪的协议触发具体应用在
协议分析仪的边沿触发和码型触发
内存深度对协议分析仪的性能有何
适合长时间数据捕获的协议分析仪
哪种协议分析仪最适合高速数据传
联系我们
深圳市维立信电子科技有限公司
地址:深圳市福田区红荔路第一世界广场A座8D-E
咨询电话:0755-83766766
E-mail:info@welissom.com
您现在的位置:
首页
产品中心
示波器
是德科技Keysight
KEYSIGHT HD302MSO InfiniiVision 示波器:2 个模拟通道
产品编号:SN202507231058317522
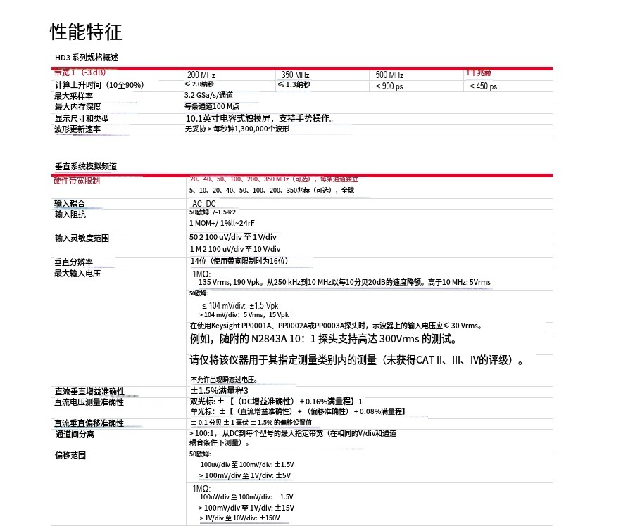
产品简述:HD302MSO 示波器提供 14 位 ADC、2 个模拟通道、100 Mpts 存储器、1,300,000 wfms/s 更新速率和 10.1 英寸电容式触摸屏。
购买
电话咨询:0755-83766766
产品介绍
上一篇:是德科技UXR0104B Infiniium UXR 系列示波器10 GHz,4 通道,3.5 mm 输入